校庆聚焦
|
文山初中
|
网站地图
|
搜索
网站首页
学校要闻
开云(中国)官方
百年通高
学校概况
校长寄语
现任领导
学校荣誉
党务品牌
思想建设
组织建设
廉政建设
群众路线
德育时空
理论引领
实践体验
心语信箱
家校沟通
教学绿洲
信息展台
教研动态
教学成果
教学资源
科研天地
教研动态
理论前沿
i教育
教师发展
名师风采
团队建设
教师简介
教师培训
国际教育
教育前沿
教育交流
后勤视窗
校园环境
服务动态
生活贴士
校庆专题
校庆聚焦
题词贺信
校友风采
全站群
热门搜索:
×
搜索过于频繁,请输入验证码
网站首页
学校要闻
开云(中国)官方
百年通高
学校概况
校长寄语
现任领导
学校荣誉
党务品牌
思想建设
组织建设
廉政建设
群众路线
德育时空
理论引领
实践体验
心语信箱
家校沟通
教学绿洲
信息展台
教研动态
教学成果
教学资源
科研天地
教研动态
理论前沿
i教育
教师发展
名师风采
团队建设
教师简介
教师培训
国际教育
教育前沿
教育交流
后勤视窗
校园环境
服务动态
生活贴士
校庆专题
校庆聚焦
题词贺信
校友风采
文山初中
网站相关
版权声明
网站地图
友情链接
您的位置:
首页
>
开云(中国)官方
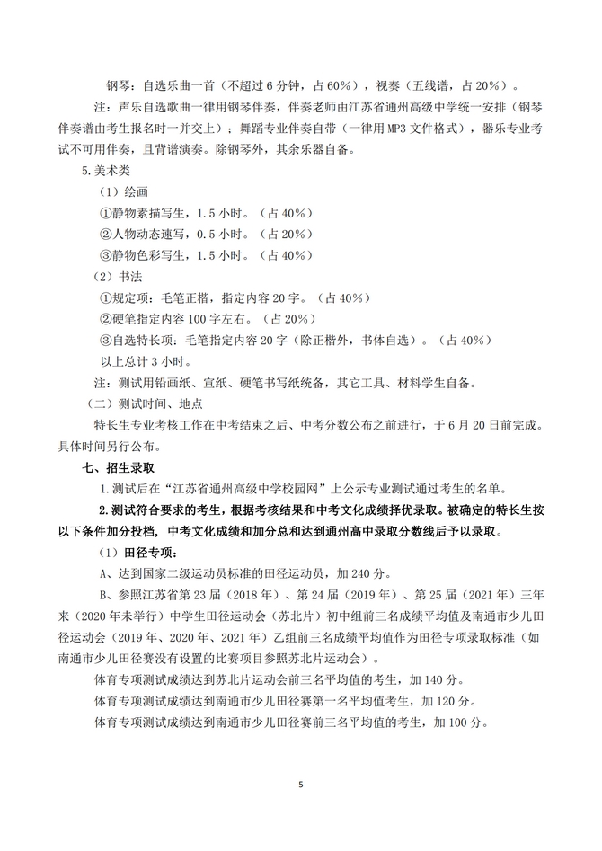
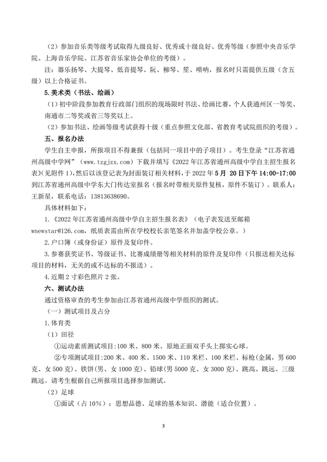
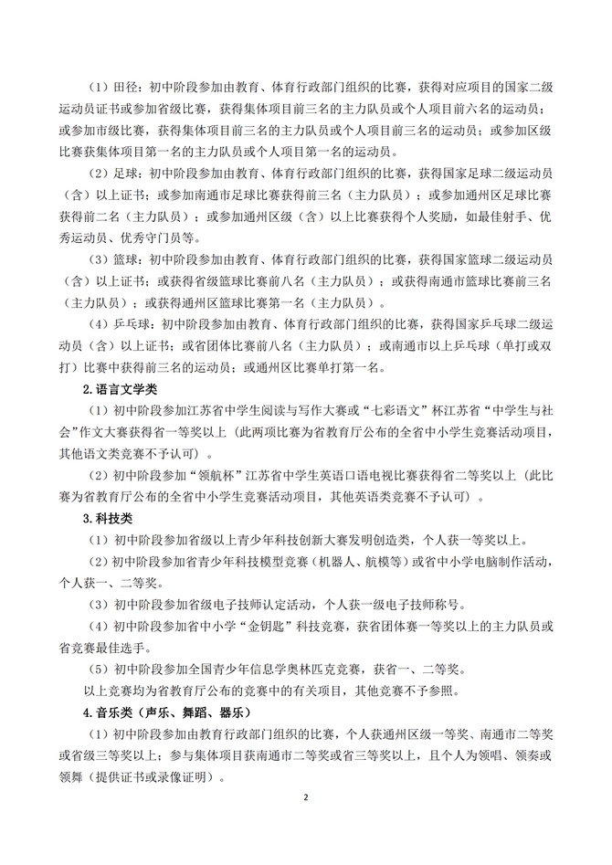
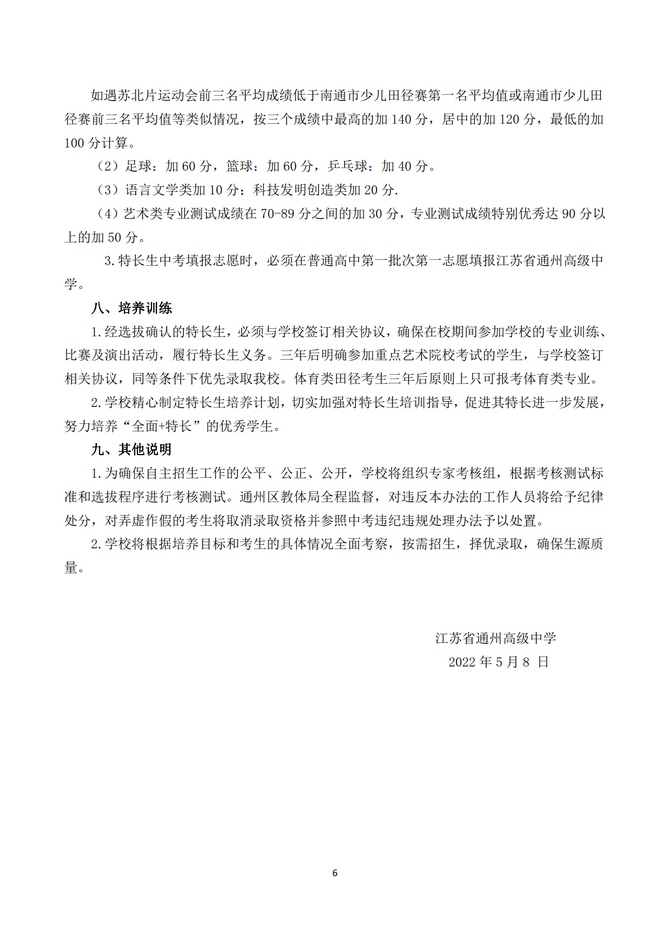
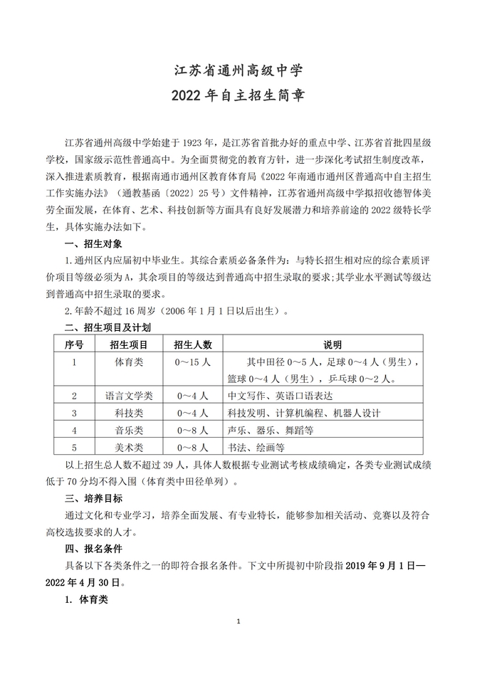
开云手机在线登入2022年自主招生简章
时间:2022-05-22
浏览:
次
分享到:
打印正文
关闭本页
扫一扫关注
通州高级中学
×
用户登录
登 录
账号密码登录
成功登录后,
关闭浏览器前
24小时内
7天内
一个月内
始终
保持登录状态
忘记密码?
开云官方app下载站
|
开云app官方网
|
开云手机站官网
|
华体网页版登录入口
|
ky体育(中国)官方网站
|
开云游戏app平台
|
开元网站登录入口
|
九游(体育门户)官方网站
|
开云手机平台
|
用户登录